{1}
##LOC[OK]##
{1}
##LOC[OK]##
##LOC[Cancel]##
{1}
##LOC[OK]##
##LOC[Cancel]##
×
×
切换地区
宿州
萧县
灵璧
泗县
访客数量已超200多万!
设为首页
|
加入收藏
今天阴,6℃ 风力3-4级 明天阴转小雨,5℃~10℃, 风力3-4级
广告
广告
招聘
求职
房产买卖
房产租赁
交友征婚
购物广场
生活服务
车辆市场
教育培训
招商合作
公告祝语
发布信息
编号:
5362983
地区:
埇桥区
标题:
应届毕业生培养,国网安徽省电力有限公司招聘
类别:
招聘 >>
国企招聘/事业单位
点击:
131
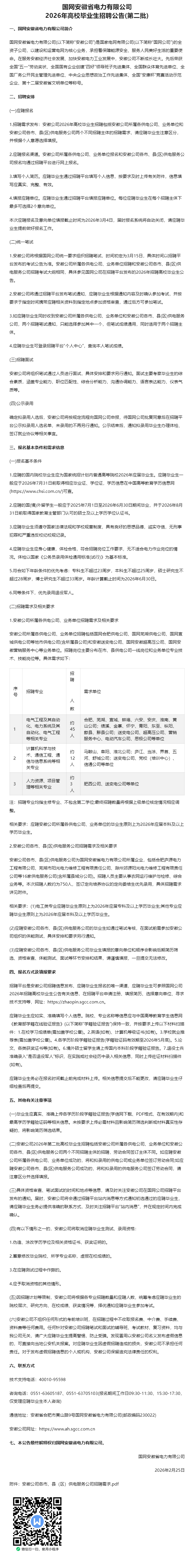
应届毕业生培养,国网安徽省电力有限公司招聘
国网安徽省电力有限公司,
见下图所示
电力,电气计算机
电力,电气计算机
21人
工资面议
埇桥区
年龄不限
经验不限
学历不限
应届毕业生培养
应届毕
,国网安徽省电
,国网
力有限公司招聘
【详情见下图】
【宿州信息网,每天发布最新招聘信息】
招聘单位:
国网安徽省电力有限公司
工作地点:
见下图所示
联 系 人:
见下图所示
发布/刷新时间:
2026-02-27 09:27
离过期还有:
89天16时57分
查看联系方式
如感兴趣,请点击此按钮查看联系方式。
宿州信息网安全提示:
本信息发布于宿州本地网络。
本信息被举报投诉次数:
0
我要举报此信息
点这里查看砀山信息网总结的诈骗信息(2013)
点这里查看分类信息常见问题和解答
宿州哪有有学习正骨推拿的地方,,,,
有没有宿州高新区的关系
2元
想摆摊过年人流量比较多的地方,在哪个地方比较好,镇上怎么样?
1元
在宿州哪里可以考取电焊证
2元
哪里能找个会种蘑菇的技术人员
1元
鞋城附近有做工作餐的吗,长期稳定的可以留言
有想干生态散养的么?有三十多亩山地出租,设备齐全
1元
可有知道宿州市区哪里有修空调外机主板的
1元
本人想学手把焊 二保焊 氩弧焊之类的有没有师傅
1元
直播宿州办公室在哪里
2元
信息发布者快捷操作:
留言簿
(共有0条留言)
给信息发布者留言咨询
[
信息发布者不一定会回复您的留言咨询
]
您的称呼:
* 必填项,显示您的称呼
手机号码:
* 必填项,您的手机号码
,只有本信息的发布人才会看到
留言咨询内容最多允许100个字
提示:本信息发布者发布本信息的时候选择了开放留言簿。
砀山信息网导航
招聘
求职
房产买卖
房产租赁
交友征婚
购物广场
生活服务
车辆市场
教育培训
招商合作
公告祝语
交友中心
网上店铺
宿州
知
道
民意调查
网站首页
天气预报
楼盘地图
火车时刻表
飞机时刻表
公交线路
宿州地图
常用电话
邮编区号
福利彩票
违章车辆
姓名测算
万年历
您还没有登录信息网
申请职位
请核对申请的职位,并点“确定申请”按钮。您的简历会被发送给该招聘单位。
招聘单位:
申请职位:
select
请选择申请职位
附加留言:
select
希望能到贵单位工作!
我很喜欢贵单位的工作氛围!
我对这个职位很感兴趣!
我完全胜任这个工作!
请多看一下我的简历哦!
我虽然经验不足,但是很愿意学习!
我虽然没有完全符合应聘要求,但是愿意努力赶上!
(不是必须填的)
本人手机号码:
如需修改手机号码或简历内容
点击这里
推荐信息(广告)
招聘电梯维保工 学徒工
1.我公司主营电梯维护保养,因业务增大,现需维保工、学徒工若干名。 2.工作地点:宿州市区、宿马园区(宿马园 ......
招聘内帐会计/兼职采购,可
一、岗位职责 核心核算工作 负责公司日常收支核算,包括收入、支出、往来账款管理等 编制财务报表,确保数据及 ......
8K+五险招聘图片设计策划
剪辑策划 5000-10000元/月; 西昌南路皖北煤电0117室
安徽七匹狼工业园厂房盛大招
厂房招商基本信息 适合行业:加工车间、仓库 - 面积:7500平方(二楼7500平方,层高均为6米) 配套设施:上市 ......
龙登和城四室两卫好书包
中装,通济一小,十一中学区未用
招聘零食批发店员
主要工作介绍产品,理货摆货店员 工资面议; 义乌国际商贸城展1厅
安徽先达迪耳种业有限责任公
安徽先达迪耳种业有限责任公司招聘启事 深耕大地,服务三农!安徽先达迪耳种业有限责任公司是一家集种子繁育、 ......
急招邀约专员
岗位职业:公司提供客户数据,电话邀约意向客户,有专人负责上门 岗位要求:女,最好有电销经验者有效 待遇:底薪 ......
佳和美超市.诚聘
佳和美超市诚聘理货员3名: 工作地点:新二中南.龙河安置小区 要求:(女)年龄50岁左右、50岁左右、半天班.两 ......
招聘得物小红产品拍摄20人,
因业务发展需求,现招聘得物、小红书产品拍摄20人,合伙人10人,公司提供达人账号和拍摄任务。 产品拍摄工作内 ......
高新聘请标书制作人员
我公司高新聘请标书制作人员2人 一.基本要求 1.学历:大专以上。 2.工作经验:2年及以上电力/电力设备/变压器 ......
我是房东无中介费.吾悦苏宁
300-900之间有大量房子出租 我是房东无中介费.吾悦苏宁国购CBD附近均有公寓跟单间出租 有需要的可以直接找我
广告
广告
版权所有 ©2006 - 2021 砀山信息网 www.szxx.com.cn
-- 砀山超人气门户网站
招聘
求职
房屋买卖
房屋租赁
购物广场
生活服务
门面商铺
车辆市场
交友征婚
教育培训
招商加盟
公告祝语
交友中心
砀山知道
“砀山信息网”是百度在砀山超人气的搜索关键词!
查看宿州信息网的世界排名
官方微信:
宿州信息网宏洋服务
轻松加入微信
1.打开微信
2.点击底部菜单“发现”
3.选择“扫一扫”功能
4.对准左方二维码扫码
5.点击出现的绿色按钮“关注”
公众号:
宿州信息网宏洋服务
微信号:
szxxw001
常见问题回答
联系我们
广告业务:0557-3905363
安徽省宿州市宏洋网络信息服务有限公司
地址:宿州汴河路华夏世贸2620室
公司简介
《中华人民共和国工信部ICP备案》编号:
皖B2-20190089-2
皖公网安备 34130002000723号